首页
关于我们
产品中心
工程案例
新闻动态
客户服务
人才招聘
联系我们
电话:0757-88808036
公司新闻
员工风采
行业资讯
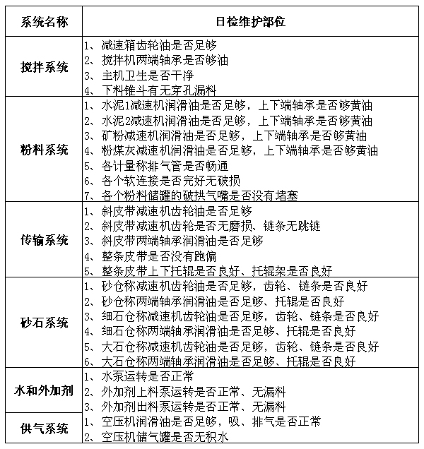
搅拌站生产线设备检查与维护保养(一)
时间:2020-12-08 浏览量:1813
上一篇
热烈庆祝广东宇锋机械设备有限公司正式入驻高明!
下一篇
搅拌站生产线设备检查与维护保养(二)
广东宇锋机械设备有限公司
地址:广东省佛山市高明区杨和镇和佳路15号
电话:0757-88808036
热线电话:400-838-8101
邮箱:admin@yufeng-gd.com
关于宇锋
公司介绍
公司相册
资质证书
合作客户
新闻中心
公司新闻
员工风采
行业资讯
产品中心
搅拌站托管
设备升级改造
配件销售
设备维修
砂石分离机及污水处理
混凝土搅拌站、楼
友情链接
在线咨询
服务热线
全国咨询服务热线
0757-88808036
官方微信
扫一扫
关注官方微信
在线留言
返回顶部
在线留言
QQ咨询
联系我们
免费电话